Tumores Cerebrales en niños: Son un grupo diverso de enfermedades que juntas constituyen el tumor sólido más frecuente de la niñez. Constituyen uno de las 6 cánceres comunes para el enfoque inicial de la Iniciativa Mundial contra el Cáncer Infantil debido a su alta probabilidad de curación cuando son detectados y tratados oportunamente.
Distribución de los tipos de cáncer en pacientes de 0-14 años (2010-2012)
En Perú el 18% de las neoplasias pediátricas corresponden a Tumores Cerebrales.
* Registro de Cáncer de Lima Metropolitana (2010-2012).
En nuestro país existe una incidencia de 3.05 casos/100000 habitantes (Registro de Lima Metropolitana)
INCIDENCIA: Todos los tipos de cáncer y Tumores del SNC en niños y adolescentes. Perú
INCIDENCIA: Todos los tipos de cáncer y Gliomas de Bajo Grado en niños y adolescentes. Perú
INCIDENCIA: Todos los tipos de cáncer y Gliomas de Bajo Grado en niños y adolescentes. Perú
Objetivos del Comité
Reunir a las diferentes especialidades implicadas en el Manejo de Tumores Cerebrales de todos los hospitales
Realizar sesiones educativas
Realizar un diagnóstico situacional de nuestros servicios
Evaluar retrospectivamente (2014-2018) los Gliomas de Bajo Grado (GBG) en INEN/IESN-SB/IESN-Brena/Rebagliati/Almenara
Realizar una Guía Clínica para el Manejo de Gliomas de Bajo Grado
Logros del Comité
1.-Integración del Equipo Multidisciplinario de manejo de Tumores cerebrales pediátricos a nivel nacional
El Comité ha gestionado la integración de los diferentes especialistas del equipo multidisciplinario que atiende niños con tumores cerebrales de 5 instituciones, mediante Reuniones Clínicas semanales, que el equipo del Instituto Nacional de Enfermedades Neoplásicas lidera. Los especialistas integrados incluyen oncólogos pediatras, neurocirujanos, radi oncólogos, patólogos, radiólogos, genetistas. Mediante estas reuniones se revisan los casos de las distintas instituciones lo que permiten un abordaje integral y colaborativo.
2.- Publicación de resultados de Análisis de Gliomas de bajo grado en 5 Instituciones del país
Se analizaron retrospectivamente los Gliomas de Bajo Grado del 2014 – 2018 de los 5 centros y se publicaron los resultados en el 53rd Annual Congress of the International Society of Paediatric Oncology. El cual muestra una Sobrevida global a 5 años: de 86%.
Se determinó la Incidencia de Gliomas de Bajo Grado en 5 centros entre el 2014 – 2018 (Perú)
Se determinó la Sobrevida Global de los Gliomas de Bajo Grado.
3.- Se elaboró la Guía de Manejo Clínico de Gliomas de Bajo grado
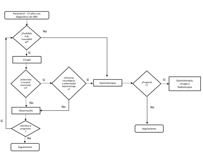
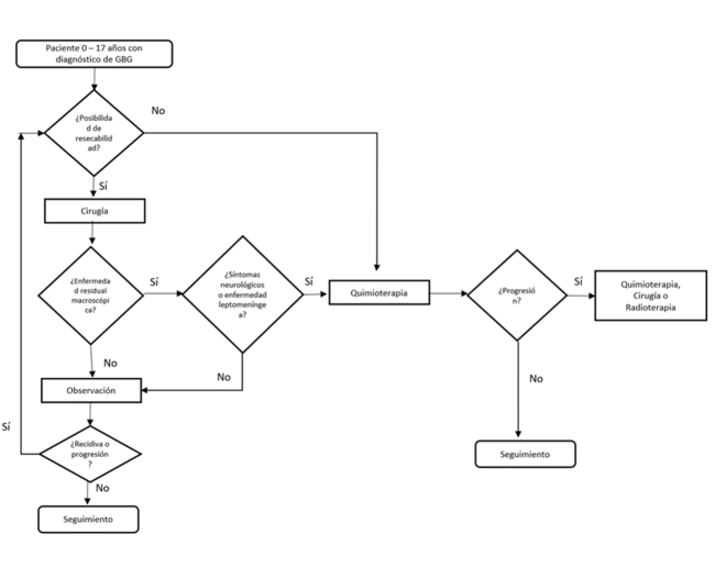
El Comité de Tumores cerebrales ha elaborado una Guía Clínica Nacional de manejo de Gliomas de bajo grado, con el objetivo de establecer y estandarizar los criterios para el diagnóstico y tratamiento de los pacientes de 0 a 17 años con diagnóstico de GBG, basadas en la mejor evidencia científica disponible, el consenso de expertos, y recomendaciones adecuadas al contexto nacional. Actualmente se encuentra en revisión por los mentores del Comité para su posterior presentación para aprobación por el Ministerio de Salud.
Algoritmo Guía Clínica de Manejo de Gliomas de Bajo Grado.
4.- Colaboración Internacional
Participación en el Global Alliance for Pediatric Neuro Oncology
5.- Integración del Grupo de patología a las reuniones multidisciplinarias del Comité de Tumores cerebrales
Recientemente se ha formado el Grupo de Patología de la Iniciativa Global, que incluye especialistas en patología de 7 Instituciones que tratan cáncer infantil en Perú a nivel nacional. Este grupo dará inicio al desarrollo de reuniones de discusión de casos clínicos de Tumores cerebrales infantiles haciendo énfasis en el adecuado abordaje anatomopatológico de ese tipo de neoplasias infantiles.
6.- Desarrollo de cursos de Neurooncología pediátrica:
1.- Tips para el examen neurológico pediátrico
2.- Sarcomas Primarios DICER 1 del SNC en Pediatría
Miembros del comité
Mentoria
